浅析轧机轴承的使用及故障预防
发布时间:2012-09-04 浏览次数:948
作者:王风才 李红霞 张洪春 邢永顺
(邯郸钢铁公司线棒材厂)
摘 要:针对轧机轴承经常出现严重烧损而影响生产的现象,分析了问题存在的原因并从轴承在装配、使用与维护等过程中的注意事项及过程中易出现的故障来提出预防措施以降低轧机轴承烧损和保证生产顺畅。
关键词:轴承;装配;润滑;检查
1 前言
川威集团棒材厂于2005年投产,采用150×150×9000的钢坯,经过上料台架、入炉辊道进入蓄热式推钢加热炉加热供轧制线用坯,全连轧生产线以φ550×3、φ450×3、φ380×6、φ320×6(其中三架为平立可转换)轧机组成的,轧后设有水冷器冷却系统,经过3#飞剪倍尺优化剪切,在齿条式步进式冷床充分冷却,由冷剪剪切成规定的定尺长度,经检验合格后打捆包装挂牌入库。设计年生产能力为60万吨。主要产品为φ12~φ40mm的热轧带肋钢筋和φ14~φ40mm的热轧直条圆钢,定尺长度为6~12m,产品钢种为普通碳素结构钢(Q195~Q275)、优质碳素结构钢(15~60)及低合金钢(20MSi)等。
棒材厂轧机生产工作条件恶劣,温度高,粉尘大,而早期由于对设备性能不够了解,对轧机轴承的安装和维护不到位,常常出现轧机轴承烧损现象而不得不临时重新装配轧机,严重影响了棒材厂的生产。由此可见,采用正确的使用方法,合理装配、保养轴承从而延长轴承使用寿命以保证生产的顺畅。
2 影响因素及预防措施
2.1装配质量
(1)轴承的寿命与轴承座的设计是分不开的。如果轴承座设计和制造不当,将导致轴承受力不均,降低轴承寿命,轴承座应具有调心性,避免因轧辊烧损挠曲变形而使轴承受到偏载。
(2)与轴承相关的备件的尺寸、几何形状、精度等级、公差范围与设计是否相符。
(3)与轴承配合的接触面的光洁度、硬度是否在规定范围之内,所有间隙、过盈配合量是否符合设计要求等等。
2.2内、外套的安装
2.2.1内套的安装
四列圆柱滚子轴承的内套与辊颈应为过盈配合,安装时加热到80~90℃,温度不应超过100℃否则易造成轴承套圈滚道和滚动体退火,影响硬度和耐磨性,导致轴承寿命降低及过早报废。利用加热法安装轴承时,油温达到规定温度10分钟后,应迅速将轴承从油液中取出,趁热装于轴上。必要时,可用安装工具在轴承内圈端面上稍加一点压力,这样更容易安装。轴承装于轴上后,必须立即压住内圈,直到冷却为止。通常用感应加热器或机油加热,禁止使用割枪烤。内套安装在辊颈时使它和挡水环紧密接触,以防挡水环活动。
2.2.2外套的安装
四列圆柱滚子轴承的外套与轴承座的内孔为过渡配合。装配时,将外套、滚子、保持架组成的整体用铜棒轻轻打入轴承座内,并紧贴内侧固定端盖。在装外套时,应注意端面与保持架端面的标记,不能装反,应按照拆开轴承包装时的初始状态顺序装入,以防出现因滚子受力不均而烧轴承的现象。装轴承时,应将轴承水平放置,轴承装好后,应标出其受力区间,以备换辊时重点检查。
2.3轴承密封件的合理组装
轴承密封件可考虑选用普通的氟橡胶骨架密封,不仅价格低廉,而且合理的使用也能达到良好的效果。当轧机为水平状态时,两侧静迷宫内的轴用密封圈唇口方向必须朝轴承外安装,可有效防止冷却水及氧化铁皮的溅入;当轧机为立式状态时,传动侧迷宫内密封圈唇口则朝轴承内安装,由于重力向下可有效防止润滑油的溢出;非传动侧迷宫内密封圈唇口也是朝轴承外安装,可有效防止冷却水的溅入。
2.4轴承润滑脂的合理选用
由于轴承普遍采用的润滑脂是普通3#MoS2锂基脂,存在粘度高、锥入度低、不耐高温和不耐高速的缺点,打开轧机后轴承油脂干板、发热卡阻的现象严重;而且易出现因润滑脂板结,不能正常润滑轴承而发生异常磨损、烧毁轴承的事故。针对这些不利于轴承使用的缺点,综合考虑上述因素建议选用极压复合锂基润滑脂,其性能参数见表1。
表1 润滑脂的性能参数表

2.5对轴承的检查
2.5.1运转过程中对轴承的检查
按照轴承使用环境要求,应定期对轴承进行听、观察和测量。听就是使用规定器械对着轴承轴向端盖和轴承座的径向外壳,另一端贴耳听轴承在运转过程中是否有撞击声和机械摩擦声;观察就是对运行环境、安装位置、震动偏移、润滑等情况进行观察,是否存在不良环境;测量就是用温度计、测振仪对轴承座进行定量检测。
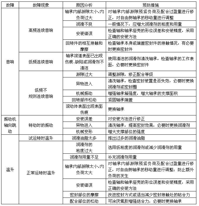
通过以上方法可确定出轴承在运行中是否处于正常状态以及应采取的措施,运转中轴承易出现的故障及预防措施见表2。
表2 运转中轴承的故障及预防措施

2.5.2静止状态下对轴承的检查
对相关备件的紧固情况进行检查,各部件是否处于正确位置、有无松动的现象等。对轴承座要经常检查是否已压紧,有无松动。尤其是操作侧轴承座与轧钢机架间一定要有轴向无间隙固定,尽可能减少传动侧轴承座与轧钢机架窗口的配合间隙,以减缓传动轴跳动对轴承所产生的冲击。另外,可对轴承润滑剂进行检测,检查润滑油是否进杂物、氧化铁皮、水等。粗轧机通常受到较强的冲击负荷,轴承震动大,润滑脂容易流失。因此,要求润滑脂有较强的粘附性,可以牢牢地粘附在零件的表面,一部分在滚道上润滑轴承,其余部分保存在轴承内部空间起到密封作用。如果外界污物侵入轴承座内,Z先污染的是靠近外侧的润滑脂,使轴承零件表面出现磨损。随着污物的增加,磨损面会增加,同时还会信号层裂纹并逐渐扩展,Z终使套圈开裂,严重时还会报废轧辊、轴承座等相关部件。
2.5.3轴承的拆后检查
由于粗轧机单槽轧制量大,因此换辊周期长,轧辊换下后可使用清洗剂,把轴承清洗干净,用压缩空气吹干,然后对滚子、保持架、滚到进行检查。滚子、滚道出现凹痕、点蚀等现象,视具体情况更换。同时,要检查轴向密封盒径向游隙,检查无误后,增加润滑剂备用。
3 结语
棒材轧机的轴承有它独特的使用环境、特点及要求。轧制力较小时,因负荷过大而引起的轴承内外圈的开裂、滚动体碎裂的现象非常少,因此应重点关注轴承的正确安装、检查和维护等方法并制定相应的工艺规程以降低轧机烧轴承的事故率。影响轴承使用寿命的因素是多方面的,因此应制定全方位的管理制度和工艺规程,才能达到延长轴承使用寿命保证生产顺畅的目的。
参考文献
[1] 棒材轧机轴承使用的改进,湘钢科技,2006.3。
[2] 浅析轧机轴承的故障及预防措施,河北冶金,2009.2。
来源:《河北冶金》 2009年02期